
姜超:债券通助力人民币国际化 长期增量资金可期
来源:微信公众号姜超宏观研究 作者:姜超 发布时间:2017-05-24
“债券通”扬帆起航!(海通债券姜超、朱征星、杜佳)
摘要:
债券通此时推出有何意义?1)标志着中国资本账户加速开放,我国金融市场对外开放再下一城。债券通是继“沪港通”、“深港通”之后,内地与香港之间的又一资产类别的互通机制,债券通的推出有望吸引更多境外资金投资于内地债券市场,可被视为资本账户开放的又一重要举动。债券通的推出简化了境外投资者进入银行间债券市场的手续,长期来看有利于促进我国的评级、结算、清算等基础设施与国际接轨,标志着我国金融市场对外开放再下一城。2)助力人民币国际化。债券通的设立,从客观上简化了境外投资者投资银行间债券市场的手续,为离岸人民币回流境内增添新的渠道,有利于激活境外离岸人民币市场,推动人民币从计价货币、结算货币到储备货币的演进,助力人民币国际化进程。3)巩固香港作为国际金融中心的地位。香港的债市规模相对较小,存在“股强债弱”的缺点,债券通的设立,为境外资金在境外设置购买内地债券的平台,同时也为香港的人民币存款、海外资金提供了配置人民币资产的新通道。同时,债券通以香港为连接节点,连接内地债券市场与境外投资者,巩固了香港国际金融中心的地位。
债券通的主要实现方式。1)接入:互联互通“一点接入”.此前境外投资者参与内地银行间债市,须委托具备国际结算业务能力的银行间债券市场结算代理人完成备案、开户等手续,时间较长且成本较高。而在债券通机制下,境外投资者可直接依靠内地与香港的基础设施互联和多级托管来“一点接入”内地银行间债券市场。2)交易:初期为机构做市。在交易流程上,境外投资者可以与做市商开展请求报价方式的银行间现券买卖,该模式有效降低了境外投资者的交易对手方风险。与此前依靠结算代理银行单一报价进行交易相比,债券通的交易机制更有利于价格发现。3)托管结算:多级托管模式。在资金托管方面,境外投资者通过债券通投资内地银行间债券市场,采用多级托管模式,上海清算所为总登记托管机构,CMU为次级托管机构。在结算安排方面,境外投资者可直接通过CMU进行开户手续办理和合规审核,并通过CMU在中央结算公司和上海清算所开立的账户进行结算。境外投资者需要在中央结算公司、上海清算所开立名义持有人账户,采取全额清算、逐笔、DVP(券款对付)结算。
债券通VS沪港通。债券通与沪港通同为内地资本市场开放的重要手段,先期开通的“北向通”与“沪股通”两者在机制设计上有颇多相似之处,例如,均通过内地与香港基础设施机构的互联互通来实现交易、结算。我们从参与者、投资范围、交易流程、结算托管要求等方面对债券通和沪港通进行了简要对比(详见正文表2)。考虑到沪港通从获得批复到正式开通共历时7个月,我们认为债券通有望于年内正式启动。
“债券通”影响几何?1)长期来看增量资金可期。目前境外投资者投资境内债市的规模约8300亿元,占我国债券市场的1.9%,远低于发达经济国家和其他新兴市场经济体,未来有很大的增长空间。随着人民币加入SDR以及未来人民币债券纳入国际债券指数,人民币债券在国际市场上的需求将会显著增加,长期来看或可带来数千亿美元的新增资金。2)预计仍以利率债为主。当前境外机构债券持仓中90%以上为利率债,“债券通”落地后,预计引入外资在配置上仍以利率债为主;信用债可能会偏好高等级或有国际评级的债券,这有助于推动国内评级体系与国际标准接轨。3)短期影响有限。目前境外机构对人民币债券较谨慎,今年1季度境外机构减持境内债券约225亿元。汇率风险是影响境外机构投资的重要因素,人民币汇率虽已企稳,但贬值预期仍在。此外,美国加息下中美债券利差或将缩窄;同时境内债市持续调整,境外机构缺乏入场信心。短期内“债券通”影响有限。4)先北后南为哪般。我们认为主要与香港债券市场的复杂性和资本外流风险有关。与股市相比,香港债券市场起步较晚,规模较小且以场外市场为主,多数企业发行的非港币债券不在CMU系统托管,“南向通”落地起来有一定难度。此外,“南向通”落地还可能给境内带来资本外流风险,虽然今年人民币汇率趋稳,但资本外流压力仍然存在,资本项目开放政策以及会延续宽进严出的风格,以吸引境外资金流入为主。5)南向通值得期待!香港债市对境内投资者具有较大吸引力,除了可以购买到票息较高的债券,还能够进行美元资产的投资。但目前内地投资者可以投资境外债券市场的渠道不多,只能通过QDII和RQDII投资境外债券市场,主要方式是购买基金,不能自主择券和选择买卖时机。“南向通”的落地将会给内地投资者一个投资境外资产的渠道。
以下是正文:
5月16日,中国人民银行与香港金融管理局联合公告,同意开展香港与内地债券市场互联互通合作(简称债券通)。初期先开通“北向通”,允许符合要求的境外投资者投资内地银行间债券市场。
1. 债券通此时推出有何意义?
1.1. 金融市场开放再下一城
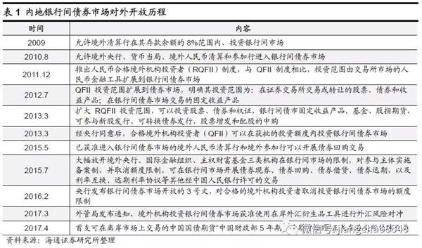
债券通的推出标志着中国资本账户加速开放前景可期。债券通是继“沪港通”、“深港通”之后,内地与香港之间的又一资产类别的互通机制。随着“沪港通”和“深港通”的落实,内地与香港股票市场的互联互通已基本实现,而我国债券市场对外开放程度相对较低,境外投资者持有债券占内地债券市场总托管量比重不足2%,债券通的推出有望吸引更多境外资金投资于内地债券市场,可被视为资本账户开放的又一重要举动。
债券市场是我国金融市场的重要组成部分,债券通的推出意味着银行间债券市场对外开放进程的推进,也标志着我国金融市场对外开放再下一城。目前,境外投资者参与银行间债券市场主要有三种渠道,一是境外央行或货币当局、境外人民币清算行、跨境贸易人民币结算境外参加行、参加跨境服务贸易试点的其他境外金融机构(以下简称“三类机构”),二是合格境外机构投资者(以下简称“QFII”),三是人民币合格境外机构投资者(以下简称“RQFII”)。以上三类机构分别于2010年、2013年、2013年获准进入内地银行间债券市场。债券通的推出简化了境外投资者进入银行间债券市场的手续,长期来看有利于促进我国的评级、结算、清算等基础设施与国际接轨。

1.2. 助力人民币国际化
随着人民币被纳入国际货币基金组织特别提款权货币篮子,国际三大债券指数对纳入在岸人民币债券释放积极信号,未来将有更多人民币资产配置需求,人民币的国际认可度不断提高。
债券通的开通,增加了离岸人民币的投资渠道,从而提升了海外企业和居民持有人民币的意愿。随着人民币跨境结算和离岸市场规模扩大,购买人民币金融资产的需求日渐增长。债券通机制的设立,从客观上简化了境外投资者投资银行间债券市场的手续,为离岸人民币回流境内增添新的渠道,有利于激活境外离岸人民币市场,推动人民币从计价货币、结算货币到储备货币的演进,助力人民币国际化进程。
1.3. 巩固香港国际金融中心地位
相比于股权类资产市场,香港的债市规模相对较小,存在“股强债弱”的缺点,债券通的设立,为境外资金在境外设置购买内地债券的平台,弥补了香港在固定收益产品方面的短板,同时也为香港的人民币存款、海外资金提供了配置人民币资产的新通道。
从中长期来看,香港债市规模、固收类产品的丰富度都将获得一定提升。同时,债券通以香港为连接节点,将内地债券市场与境外多个不同经济体市场和投资者连接起来,强化了香港在金融市场对外开放中的桥头堡地位。
2. 债券通的主要实现方式
2.1. 接入:互联互通“一点接入”
境外投资者通过债券通投资内地银行间债券市场,投资者和交易工具范围均与此前境外投资者直接投资内地银行间债市的要求保持一致,同时不设投资额度限制,并且会注重引入以资产配置需求为主的央行类机构和中长期投资者.
在债券通推出之前,境外投资者参与内地银行间债市,须委托具备国际结算业务能力的银行间债券市场结算代理人完成备案、开户等手续,开户时间较长,且境外投资者需对内地债券市场相关法规制度和市场环境有全面的了解。而在债券通机制下,无需到内地相关机构办理开户事宜,可直接依靠内地与香港的基础设施互联和多级托管来“一点接入”内地银行间债券市场。

2.2. 交易:初期为机构做市交易
在交易流程上,境外投资者可以与做市商开展请求报价方式的银行间现券买卖。境外投资者可在港交所和中国外汇交易中心筹建的场外平台上向做市商请求债券价格,做市商据以报出可成交价格,境外投资者选择做市商报价确认成交,该模式有效降低了境外投资者的交易对手方风险。
在做市商的选择上,债券通业务资格会倾向于选择有一定债券持仓量和资金准备、做市品种丰富、平仓补仓能力强且有较高国际认可度的做市机构。与此前依靠结算代理银行单一报价进行交易相比,债券通的交易机制更有利于价格发现。

2.3. 托管结算:多级托管模式
在债券通机制下,境外投资者通过香港金管局辖下的债务工具中央结算系统(以下简称“CMU”)与中央国债登记结算有限责任公司(以下简称“中央结算公司”)、银行间市场清算所股份有限公司(以下简称“上海清算所”)之间在托管、结算方面互联互通机制安排,投资于内地银行间债券市场。
在资金托管方面,境外投资者通过债券通投资内地银行间债券市场,采用多级托管模式,上海清算所为总登记托管机构,CMU为次级托管机构。在结算安排方面,境外投资者可直接通过CMU进行开户手续办理和合规审核,并通过CMU在中央结算公司和上海清算所开立的账户进行结算。境外投资者需要在中央结算公司、上海清算所开立名义持有人账户,采取全额清算、逐笔、DVP(券款对付)结算。

交易货币的选择上,境外投资者可以用人民币或外汇进行投资,即可用离岸人民币(CNH)进行债券投资,或以外币到内地买入在岸人民币(CNY)再进行买卖。
3. 债券通VS沪港通
债券通与沪港通同为内地资本市场开放的重要手段,先期开通的“北向通”与“沪股通”两者在机制设计上有颇多相似之处,例如,均通过内地与香港基础设施机构的互联互通来实现交易、结算。以下我们从参与者、投资范围、交易流程、结算托管要求等方面对债券通和沪港通进行了简要对比。


4. 债券通对债券市场的影响
4.1. 长期来看增量资金可期
债市中外资占比低,增长空间大。依据央行披露的数据,截至17年3月,境外投资人投资内地债市的规模在8300亿人民币左右,占我国债券市场的1.9%;从主权债市场来看,境外机构持有国债规模占市场的3.93%,低于亚洲经济发达国家的日本(10.3%)和韩国(17.3%),亦明显低于亚洲其他新兴市场经济体,如印度(6%)、马来西亚(34%),未来仍然存在很大的增长空间。

加入SDR,人民币资产需求有望提升。根据国际货币基金组织(IMF)的披露的“官方外汇储备货币构成”(COFER)数据,截至2016年四季度末,各国持有的外汇储备中,人民币储备约合845.1亿美元,占全球外汇储备总额(约10.8 万亿美元)的0.78%,远低于日元、英镑3%的占比。
IMF所报告的外汇储备数据包括货币当局对非居民的各类债权的持有情况,包括纸币、银行存款、国库券、其他短期和长期政府债券以及其他可以用于满足国际收支需求的债权等。随着人民币加入SDR,越来越多的货币当局将会持有以人民币计价的资产作为其官方储备,人民币债券特别是政府债券需求增量可期。

中国债券有望纳入主要国际债券指数。目前,全球债券市场三大债券指数分别是彭博巴克莱全球综合指数、花旗世界政府债券指数和摩根大通政府债券指数-全球新兴市场多元化指数。
最先行动的是彭博巴克莱指数。由于我国债券目前尚不符合纳入全球综合指数的条件,彭博巴克莱于3月1日推出了全新的名为“全球综合+中国指数”的全球债券指数“(Global Aggregate + China Index)和”新兴市场本地货币政府+中国指数(EM LocalCurrency Government + China Index),纳入了中国综合指数中的国债和政策性银行债券。彭博巴克莱指数每年会举办一次会议(大概每年10月举行),讨论指数管理的问题,预计人民币债券的纳入会成为今年会议的一个议题。
继彭博巴克莱新指数推出之后,花旗也宣布计划将在岸人民币债券纳入数只花旗全球政府类债券指数。
纳入国际债券指数会带来被动配置需求。若中国债券被纳入主流全球债券指数,那些跟踪指数的被动管理基金将有配置中国债券的需求,可给我国债市带来数千亿美元的资金流入。比如在彭博巴克莱“全球综合+中国指数”中,人民币债券的占比有4.9%,目前全球跟踪巴克莱全球综合指数的基金规模估计有3万亿美元,如果人民币债券最终加入全球综合指数,将会给中国债市带来1470亿美元的资金流入。

中长期来看,境外投资者有增加对我国债券投资的需求,而且规模可观。推出“债券通”对于丰富我国债市投资者结构、吸引国外资本流入等将会有积极影响。
4.2. 配置的品种
当前境外机构在我国的债券持仓中90%以上为利率债。从债券市场托管量数据来看,截至17年4月底,境外投资者债券持仓中国债占比达到了54%,政金债占比38%,两者占比合计超过90%。从动态变化来看,16年以来境外机构投资者增加了对国债的配置比例,同时小幅减少了对政金债的配置比例,但两者占比之和从16年初的82%上升到目前的92%.
仍以利率债为主,国内评级体系有望得到推动。境外机构偏好利率债,一是中国债券市场开放,注重引入的是以资产配置需求为主的央行类机构和中长期投资者,这类机构风险偏好较低,本就偏好利率债。二是国内评级体系与海外缺乏可比性,导致境外机构对我国企业债券缺乏了解。
“债券通”落地后,预计引入的境外投资者,配置上仍以利率债为主;信用债方面可能会偏好选择高等级或有发行境外债券、拥有国际评级的发行人,这有助于推动国内评级体系与国际标准接轨。

4.3. 短期影响有限
我国银行间债市已经对海外投资者开放。目前境外机构投资国内债券已经有3种途径,分别是通过成为合格境外机构投资者(QFII)、人民币合格境外机构投资者(RQFII)及央行规定的合格机构。
多一种选择& 多一份便利。目前3种投资境内债市的途径,在投资、资金汇入汇出等方面还有一些限制,流程上也有待简化。对香港开通“债券通”,是给境外投资者进入内地债市提供了多一种选择,“一点接入”模式也将大大降低境外投资者投资境内债券市场的交易成本。

当前境外机构对人民币债券的需求没那么强烈。自2016年2月“3号文”发布至2016年底,境外投资者连续十个月增持人民币债券,累计金额达到2315亿元。但是进入2017年,境外投资者在1月、2月分别减持272亿元和42亿元。而且,境外投资者持有债券的占比也从去年接近1.4%回落至近期的1.2%。
汇率和利率是决定外资是否进入中国的决定性因素。从汇率来看,2016年人民币汇率遭遇最严重跌幅,美元兑人民币汇率从年初的6.5贬值到年末的6.94,下跌幅度超过6.8%。今年人民币汇率已企稳,但贬值预期仍在。今年2月中国向境外债券投资者开放境内外汇衍生品市场,方便境外投资者进行风险管理,但由于短期内人民币汇率风险的管理工具仍较缺乏,同时汇兑敞口对冲的成本也依然较高,汇率风险仍将是境外机构进入的一大担忧。从利率来看,人民币债券较高的收益率是吸引境外投资者的一大因素。美国已经开启加息周期,中美债券利差或将进一步缩窄,境外机构套利动力不足,影响了对人民币债券的需求。此外,从投资时机来看,去年下半年以来,国内债券市场持续调整,债券收益率已经回升到历史中值水平以上;但是国内监管风险尚未落地,债市还有可能继续调整,境外机构在当前时点入场境内人民币债券的决心不足。

4.4. 先北后南之“南向通”
“先北后南”为哪般?
根据安排,“债券通”初期将先开通“北向通”,未来将适时研究扩展至“南向通”。之所以“先北后南”,我们认为主要与香港债券市场的复杂性和资本外流风险有关。
1)香港债券市场的复杂性。与股市相比,香港债券市场起步较晚,规模较小且较为复杂。香港债券市场可以分为三个子市场,包括本地港元债市场、在香港发行和交易的非港元债市场和欧洲美元债市场,其中以港币计价的债券占比很小,大部分是国际上流通的债券。从一级市场来看,以香港特区政府为发行主体发行的债券或我国财政部发行的境外人民币债券是通过债务工具中央结算系统(CMU系统),其他以企业为发行主体发行的债券则多采用承销的方式。二级市场来看,香港的债券市场以场外市场(OTC)为主,多数企业发行的非港币债券不在CMU系统托管,交易所市场也只有少量债券交易。根据上清所、金管局联合公告,境外投资者通过“债券通”投资内地银行间债券市场,上海清算所登记托管的所有产品均为“债券通”项下的可投资标的。但如果是“南向通”,由于香港债券并非都托管在CMU一个系统下,很难一次把它们通过一个路径全部实现“债券通”。
2)资本外流风险。对于境内而言,“南向通”落地后可能会带来一定的资本外流风险。虽然今年人民币汇率逐渐趋稳,但资本外流压力仍然存在,所以资本项目开放政策还是会延续宽进严出的风格,以吸引境外资金流入为主。
南向通值得期待!
香港债市对境内投资者具有吸引力。首先,在香港发行的债券票息较高。比如财政部2016年6月29日在香港发行的3年期、5年期、7年期、10年期国债中标利率分别为2.9%、3.25%、3.3%、3.38%,而同期在国内发行的对应期限国债的中标利率分别为2.56%、2.65%、2.77%和2.81%。此外,在同一评级及期限下,中资企业在香港发行的债券票面利率也要比境内高,对于熟悉中资企业的投资者来说是一个很好的投资机会。其次,香港市场交易的美元债,可以满足境内投资者多样化投资的需求。如果是在人民币贬值预期背景下,美元债的投资需求会更旺盛。
“南向通”将提供投资渠道。目前内地投资者可以投资境外债券市场的渠道不多,只能通过QDII和RQDII投资境外债券市场,主要方式是购买基金,不能自主择券和选择买卖时机。“南向通”的落地将会给内地投资者一个投资境外资产的渠道。
责任编辑:《每日财讯网》编辑

〖免责申明〗本文仅代表作者个人观点,其图片及内容版权仅归原所有者所有。如对该内容主张权益请来函或邮件告之,本网将迅速采取措施,否则与之相关的纠纷本网不承担任何责任。