
共享雨伞这种“伪共享” 还要让多少人深入火坑?
来源:猎云网 作者:《每日财讯网》编辑 发布时间:2017-06-01
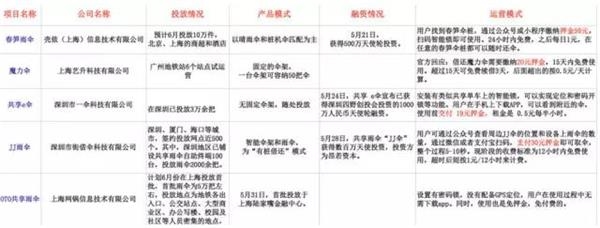
继共享约车、共享单车、共享充电宝之后,共享家族又迎来一名新成员——“共享雨伞”。
5月31日,共享雨伞OTO在上海陆家嘴投放首批雨伞;5月28日,共享雨伞JJ伞获得数百万天使投资;5月24日,共享e伞完成1000万元天使轮融资;5月21日,春笋雨伞宣布获得500万元天使轮融资……
看看这大把大把的人民币,不知道我们的纪检书记王思聪,是不是又要吃翔啊!
令人尴尬的是,根据上海市民反映和媒体调查,在上海出现的一家共享雨伞,仅仅一天,却丢失很多。好吧!只能吐槽俩字:素质!素质!素质!
共享雨伞,这个新生儿,才刚刚出生,就面临喜忧参半,不知生死的下场。也只能让人感慨道:共享经济这个火坑,不要轻易跳进去哦!
两种模式:押金最少19元,最多59元
下面,我们就好好扒一扒共享雨伞,看看有那些坑是你不知道的!
一图看懂现在所有共享雨伞的模式!

从表格看到,目前共享雨伞的运营模式可以分为”有桩“和”无桩两种:有桩模式铺设雨伞和智能伞架,用户依靠设备自助完成借还动作;无桩模式使用方式,与ofo、摩拜等共享单车类似。
但有一个共同点是:现在市面上流行的几种雨伞,都需要交付19元——59元不等的押金。
从以上看,共享雨伞目前主要的功能就是租赁。
当然,有些公司为了宣传产品的功效,还会在宣传时添加一些功能。比如,据共享e伞创始人在媒体表示,它们的伞不仅可以遮风雨,还可以遮太阳,甚至能够当老人的拐杖,可谓一伞三用。后续投放的雨伞还有可能加入MP4等功能。
请告诉我这不是开玩笑!哪位老人会用一把伞当拐杖,避避雨遮遮阳还可以。随身带着那么大一个mp4,让各路手机大神情何以堪啊!
投入成本与盈利不对等
但对于一个投资机构而言,更多的还是考虑它是否能盈利,那就得从它的成本输出和客观条件来具体分析!
对于共享雨伞来说,投入成本基本上主要有两方面:一是产品本身的制作投入,另一个是人力成本。客观条件则是天气因素。
1、产品成本上,押金大于等于一把普通伞的售价。
无桩的就是一把雨伞加上智能锁,但有桩子的模式,需要有固定的伞架机器,再加有GPS定位,这就造价不菲了。据共享e伞创始人在媒体公开表示,一把伞的造价开发和运营成本达到了90元。
正常市面上的一把雨伞售价大多为20元左右,但一把雨伞最低的押金都要19元,造价达到90元。为什么呢?很显然,消费者需要为加入的智能装置买单。
同时,有桩借还的共享雨伞,如果找不到固定的桩,归还不方便,那消费者是不是要承担多余的费用?
2、人力成本,不可估算。
以共享e 伞为例,共享e伞有一支将近四百人的团队,其中有约三百人属于e伞的运维人员。他们组成了天使送伞队,担任投放、返修等工作。
以每个人每天100元的人力计算,300人的团队一天就是30000元,一个月就是近10万元。这还是按照最低的标准来计算。如果到后期,是否需要更多的维护人员呢?
3、使用频次,并不是一个刚需品。
共享雨伞的消费频次和天气挂钩,因此在运营过程中受地域和季节的因素影响相对明显。
在长江以南的地区,虽然降雨量大、降雨时间长,将来可能成为共享雨伞的“主战场”,不过雨季长、降雨量大的另一面是,当地居民本身已经养成了随身携带雨具的习惯;北方地区整体降雨较少,降雨和高温天气主要集中在夏季,因此,所以共享雨伞能够切入的即时性需求到底有多大仍需验证。
4、其他问题:线下运营、产品损毁
具体为线下运营成本、产品损毁率等。有投资人在接受媒体采访时就表示,从共享雨伞的角度出发,其使用场景通常是下雨天,而且还是自己没有带伞的情况下才会想到。总的来说,下雨天数是有限的,还要忘记带伞的时间更是有限的,因此共享雨伞可能不是一个高频行业。
而如果不是高频行业,那么每单的单价必须要足够高,而雨伞的租赁价格绝对不可能太高。从这个角度出发,共享雨伞这个依靠天气来赚钱的行业,可能并不是一个特别能做大的市场和行业。
共享雨伞的代表春笋雨伞CEO李永秋告诉猎云网,为了加强投放后的管理,他们一方面会加固雨伞本身的质量,还有就是要对用户进行教育,在运营管理上下措施,进行线上加线下结合的方式去管理。
以上是共享雨伞的成本投入,那盈利方面又靠什么呢?共享雨伞与它的家族其他成员没有什么区别,一是靠押金,另一个就是广告。
据李永秋表示,目前共享雨伞的盈利基本是通过租金,用户的增值服务和广告。他认为,相对于共享单车和共享充电宝,共享雨伞更适合投放广告,可以进行精准的广告推送,为用户提供增值服务。
然而,通过对比,我们可以发现,共享雨伞存在的诸多问题还没有解决,盈利模式接近于单一,这样的商业模式特点,显然不是一个好的投资机会。
伪共享:不符合投资逻辑
共享经济的本意,是对社会闲置资源进行调配,以满足大众以低价对这些资源的需求。比如,Uber、滴滴、Airbnb等,是对社会存在的汽车、房屋等闲置资源进行再调配,让出行、租房这些需求变得简单、快捷。
但随着“共享”概念的扩大,共享经济的核心不再只是闲置资源,而是能否通过互联网技术平台的协调形成活跃的双边市场。
随着这种概念的演变,模式也发生了改变。一种就是本身的传统模式——个人分享闲置资源模式,即C2C(个人对个人)模式。
另一种就是现在的以共享单车为主流的模式,由平台型公司统一采购相应产品,再通过缴纳押金、按时租赁给大众。目前的共享单车、共享充电宝、共享篮球等都是如此。
然而,看似两种模式都是依托于互联网技术平台,但差别却很大。第一种商业模式能够解决社会闲置资源处置和大众需求痛点两大难题,而第二种商业模式更像是“伪共享”,因为平台不仅是用技术去共享资源,自身也是资源的提供者和主体。由此一来,如果运营良好,尚能解决大众的需求。如果跑偏了,甚至是对社会资源的浪费。
投资界人希望不要再烧钱
通过上述,我们可以发现,在一定程度上,共享雨伞并不符合投资逻辑。而且,它本身就是所谓的“伪共享”。
然而,资本却还是投向于这些共享模式,共享充电宝40天内融资12亿,共享雨伞也相继获得一些投资。
对于这种现象,投资界又是怎么看的呢?
元璟资本,抓住了共享单车和共享充电宝这两波风口。2016年10月,元璟资本以1.3亿美元进入ofo的C轮;2017年4月,元璟资本向共享充电宝企业小电科技投资了1亿人民币。
在日前媒体公开报道上,元璟资本合伙人陈洪亮就表示,“共享经济不一定是终局的商业模式,我更倾向于用租赁这个词。”
陈洪亮认为,“对于充电这样的项目,我希望第一天就朝着盈利的方向去走,并不是我补贴钱让你充电。充电本来是用户的刚需,如果用户都不愿意付钱来充电,说明需求切入的有问题。”
他还表示,先烧钱再赚钱有成功的案例,但不是说所有消费互联网模式都必须经历的。“要看烧钱到底是为了什么,钱投下去怎么促进业务发展,而不是追求数字目标。如果砸钱太多,你会搞不清用户是冲着补贴来的,还是冲着解决需求来的。”
“共享”是个好主意,但或许并不是个好生意
不过,有一点不得不承认,在一定程度上,不论是闲置资源,还是平台租赁资源,使大众的确得到了便利,因此说,“共享”是一个好主意。
但“好主意”并不意味着这是一门“好生意”。
事实上,无论是共享雨伞,还是共享篮球、共享充电宝,目前的前景都不明朗,最直接的表现是,大多数“共享产品”没有真正实现盈利,还是处于资本烧钱大战中,今天你发红包,明天我免费骑行,这样的现象仍然存在着。
因此,共享雨伞不能培育出真正能够盈利的商业模式,到最后就会变成“共享投资人钱”的经济。如何将“共享”从一个好主意变成一个“好生意”,有着极高的难度,只是希望不要一味地去依靠烧钱补贴去占领市场,不要让轰轰烈烈的共享话题,成为一个笑话。
责任编辑:《每日财讯网》编辑

〖免责申明〗本文仅代表作者个人观点,其图片及内容版权仅归原所有者所有。如对该内容主张权益请来函或邮件告之,本网将迅速采取措施,否则与之相关的纠纷本网不承担任何责任。