
632亿大甩卖,王健林缺钱?NO 有更大的小目标!
来源:东方财富网 作者:《每日财讯网》编辑 发布时间:2017-07-11
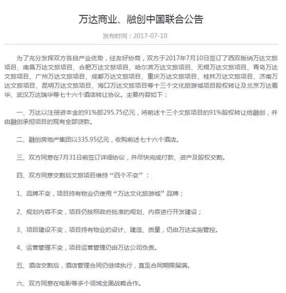
周一(7月10日)金融圈被融创中国主席孙宏斌与中国首富王健林的世纪大交易刷爆眼球,融创以632亿元价格收购万达13个文旅项目和76个酒店。
受此影响,港股市场上市的万达酒店发展盘中一度暴涨155%,午后有消息指万达酒店发展不在融创此次收购范围,股价涨幅明显收窄,收涨46.55%,报0.85港元/股。
万达商业、融创中国7月10日联合公告称,融创房地产集团以335.95亿元收购万达项目76个酒店。万达将十三个文旅项目的91%股权转让给融创,融创承担项目贷款。
万达和融创同意在电影等多个领域全面战略合作。万达酒店发展的代表表示,母公司与融创中国宣布的交易对万达酒店发展没有直接影响。

王健林600亿大甩卖背后:有了更大的小目标
文旅项目曾是万达着重发力的五大方向之一,王健林对其也十分有信心,曾在2016年一家财经节目现场,公开叫板迪士尼,并称“只要有万达,迪士尼十年到二十年之内赢不了利”。
仅过去一年,围剿迪士尼的豪情壮志已经不在,有市场人士甚至认为,王健林是因为缺钱才卖资产的!
那么王健林逾600亿甩卖资产到底什么意图?
专业观点认为,王健林的真的目的是为了“轻装上阵”,同时可能也有谋求IPO的考量。
王健林在说起这笔资金的用途时表示:“通过这次资产转让,万达商业负债率将大幅下降,这次回收资金全部用于还贷,万达商业计划今年内,清偿绝大部分银行贷款。”
那么万达欠了多少钱?
万达商业地产股份有限公司2016年年报显示, 截截至2016年底,万达商业地产货币资金为1002亿元,总资产为7511亿元,负债合计为5278亿元,资产负债率为70%。
其中,短期借款为12亿元,一年内到期的非流动性负债达233亿元;长期借款和应付债券分别为1183亿元和817亿元。
也就是说万达商业地产的负债率是70%。这次交易,万达将获得631.7亿元资金,假设万达商业的负债不变,将直接使得负债率下降5%。
那么为什么王健林急于换银行钱,让负债率将大幅下降呢?
有分析观点认为,万达是以商业地产起家,但这些年,万达却逐步退出商业地产,而王健林本人过去两年先后在万达的两次年会上,表达了做轻资产公司的意图。
2015年万达年会上,王健林定下了两个小目标:1、万达向总资产7500亿元发起冲击;2、宣布彻底去地产化,房地产业务2016年度目标下调至1000亿。
2015年,万达房地产项目的销售额是1640亿,也就是说——当别的地产大佬在加码增加销售额时,万达却砍掉640亿的销售目标。
而2016年公司年会上王健林又一次提到了做轻资产公司的小目标,王健林当时在年会上表示,“我多年前曾讲过一句话,企业经营的最高境界就是”空手道“,但这个空手道可不是骗子,是有了品牌,有了能力,别人找上门来,你一分钱不出凭品牌就能挣钱。”
易居研究院智库中心研究总监严跃进点评称:
此类并购出乎意料,说明保密性非常好,估计是在去年就已经开展了谈判;
此类谈判体现了万达走轻资产模式的特点,充分说明了万达当前积极甩包袱、做品牌的导向。
王健林也曾对媒体表示,这是万达的第四次转型。过去万达经历了从一个地区企业成为全国企业,然后从一个地产企业成为综合企业,现在的主要目标是要从中国企业转向跨国企业。
那么万达定义的“轻资产”业务具体指什么呢?
据财新引述王健林的说法是:“如影视、体育、旅游、儿童娱乐、大健康、网络、金融等”,也就是说,这些板块被王健林认为是万达未来的战略方向。
王健林透露,万达集团未来战略是:首先是全力发展创新型、轻资产业务。王健林称,所有这些业务板块,除网络明年才能整体盈利外,其他板块都有利润。其次,万达集团也将大幅减债,计划三年左右清偿集团层面金融机构债务。
而这一战略在A股市场上也有所体现,A股上市的万达电影7月10日晚透露重组进展,公司本次筹划的重大事项为拟发行股份购买万达影视传媒有限公司100%股权,涉及重大资产重组。经公司申请,公司股票自7月11日开市起转入重大资产重组程序继续停牌。
万达降负债或为回归A股
另外王健林甩卖资产也有利于万达商业IPO,据财新,进一步的轻资产化有助于万达商业尽快回归A股市场。
万达内部人士透露,万达商业回A计划中最大的不确定性在于“定性”:万达商业不希望被划入房地产板块,目前房地产公司IPO发行几乎处于停滞状态。
这与另一家著名房企恒大相似,虽然万达和恒大在A股上市的定位不同,路径也不同,但降低负债无疑都有为在A股上市的考量。
进入2017年,中国恒大董事局主席许家印提出,今年的重点任务之一便是降负债,从接连引入两轮700亿战投,到赎回永续债,再到出售万科股权用于偿还债务,恒大的负债和财务状况得到了改善。
这一切背后,源于恒大重组深深房对于投资者的承诺,更源于许家印要努力打造一个跟以前不同的恒大。这个恒大要回归A股,要适应内地的财务和会计准则,要规模也要利润。
融创举债买买买打的什么算盘?
那么融创中国打的又是什么算盘呢?毕竟融创中国的频繁并购令负债率高企,已经遭遇了许多大机构的质疑。
近两年来,融创收购频繁,2016年共对外发起16笔收购,涉及资金595亿元。
而2017年上半年,融创扩张步伐明显,入股链家;增持金科股份;入股乐视;收购天津星耀的股权及债权、大连润德乾城全部股权及债权、收购华城富丽的股权及债权、恒大嘉凯城股份等,总收购金额超过300亿元。
如果加上此次收购所花费的600亿元,仅2017年上半年,融创花费已近千亿!
融创2016年年报显示,融创净负债率由2015年底的75.9%上升到了121.5%,提高45.6个百分点。
另外,融创2016年还发行了100亿元永续债。若把永续债归至债务栏目下,SWS估算融创的净负债率将高达208%。
分析表示,伴随着融创2017年激进并购的推进,公司负债率下降几乎是不可能的事情。
有观点认为,融创表面上看收购的是万达的文旅项目,本质是收购万达住宅用地,一般文旅项目都拥有巨量的低价配套住宅用地,通过相关住宅、办公产品的销售收入,可以较为快速地回笼资金。
以上海迪斯尼乐园为例,其建成后,受益最大的并不是迪斯尼乐园,而是周边的房地产开发商和政府的卖地收益。
兴业证券在6月底的一份研报中指出,受益于万达广场对区域经济的带动作用,公司项目多通过政府招商获得,截至2016年底,土地储备达6,723.98万平方米,可供开发约3-4年;受三、四线项目偏多及政府招商拿地影响,近年来平均拿地成本低于1,600元/平方米,支撑未来盈利。
严跃进表示从此类并购的角度看,说明企业也在观察当前楼市的拐点,这个时候确实会有不同的观点。一般来说,拐点即便出现,也是周期性拐点,也影响后续楼市的发展大趋势,但也容易形成一些较好的并购机会。
对于融创来说,其大规模收购,也是希望不断做大企业规模。当然此类项目收购更多的是经营类的项目,对于销售规模的提升没有直接的或占大部分的拉动作用,但对于经营业绩或提高经营效益是有积极作用的。
某种程度上说,融创其收购的资产在于后续盘活的价值比较大,所以会积极做收购。这两年的收购其实是有点转变了。过去收购佳兆业和绿城,其实相对来说是失败的,但也是一种好事,没有被套进去。而收购其他地产项目,后续被证明是正确的,抓住了市场反弹的这样一个较好的时机。
当然严跃进也提示了融创中国的负债风险,严跃进表示,并购的规模不断增大,自然也需要做一点风险提示,即当前融资市场的环境不断收紧,持续加码的并购也会带来很多成本,比如说融资的成本会提高,潜在的偿债的压力会增大,以及销售回笼资金的节奏会放缓等。这都是融创需要警惕的一个内容。
责任编辑:《每日财讯网》编辑

〖免责申明〗本文仅代表作者个人观点,其图片及内容版权仅归原所有者所有。如对该内容主张权益请来函或邮件告之,本网将迅速采取措施,否则与之相关的纠纷本网不承担任何责任。