
兴业证券:行情仍未结束 关注国企改革等三板块结构性机会
来源:微信公众号XYSTRATEGY 作者:王德伦 张启尧 发布时间:2017-02-13
投资要点
★展望:短期风险偏好推动下行情仍未结束,但波动会增加,更需注重结构性机会
——上周行情继续向上,兴业策略自春节前一周(20160122《春节别忘“抢红包”》)提出 “红包行情”至今,指数已从3100附近一度突破3200。我们“短期风险偏好提升是推动行情的主要矛盾”的判断已被验证。春节后首日,市场也曾被央行调升各项利率所惊扰,而我们在加息周期启动的风雨飘摇中坚定认为“不用过度悲观,趁乱布局”(20160205《加息周期为时尚早,短期无需过度担忧》)。不仅如此,结构上我们春节前开始将国企改革、一带一路引领的“红旗招展”作为首推,至今的收益不需多言,完全把握了“红包行情”中的最强主线,也及时推荐了次新股的投资机会。
——短期风险偏好推动下行情仍未结束,但最具操作性的时间窗口正在过去,波动会增加,更需注重结构性机会。短期这波“红包行情”,风险偏好提升是主要动力:业绩真空期叠加两会前政策面预期、缩量止跌后的做多动能以及2月季节效应等对市场情绪均有推动。总量上成交放量、两融回升,结构上各类主题板块异动、次新股板块上涨等均是市场热度提升的验证。短期内,我们认为风险偏好推动下行情仍未结束。但细究这波行情:时间上,我们看好的是春节前后这段风险偏好提升的时间窗口;空间上,我们认为就是一波去年底自3300下跌后的反弹。行情的时间和空间均有限制,因此 “抢红包也要拼手速”(20170202《春节“红包行情”继续》)。随着市场情绪从节前的低迷持续升温,“红包行情”最具操作性的时间窗口正在过去,波动会增加,切忌追涨杀跌,更需注重结构性机会。
——中期流动性收紧、无风险利率上行仍是影响市场的主要矛盾。去年底,市场主流观点仍认为影响今年市场趋势的核心矛盾是分子端的改善时,我们已在年度策略《平衡木上的舞蹈》(20161201)中将分母端无风险利率的波动作为分析框架中影响2017年A股行情的核心矛盾,并明确提出“年初货币流动性边际转紧”,对去年底到一季度的市场整体保持谨慎。当前流动性收紧、无风险利率上行已从担忧变为现实,因此,在流动性边际拐点(至少是二阶拐点)出现前,中期我们仍维持较谨慎的判断。
★投资策略:继续推荐“红旗招展”下的国企改革、一带一路投资机会,以及绩优股
我们2017年年度策略《平衡木上的舞蹈》推荐了红、白、黑三个板块性投资机会。短期重点关注:
● 两会召开在即,建议继续超配“红旗招展”下的一带一路、国企改革等投资主题,届时,环保、农业供给侧改革等也将成为关注热点,短期建议投资者关注。
● 建议投资者关注绩优股的投资机会,绩优股本质上由景气度决定的,景气子行业建议重点关注化工(MDI、粘胶、涤纶、农药、化肥)、交运(集运)、农业(饲料和种子)、轻工(造纸)、通信(光通信),具体组合详见正文(2月8日电话会议推荐).
● 近期较热的周期上中游行业(水泥、工程机械)3-4月逐步进入旺季基本面兑现期,当前行情延续性进入后半段。
★主题投资:继续推荐受益于新疆基建投资支持政策的“一带一路”主题、案列加速落地的混改主题以及地方国企中近期存在一定催化事件预期的上海国改和云南国改。
以下为正文
回顾:《布局“吃饭”行情》《吃饭行情圆满演绎,戒贪精选绩优价值》《平衡木上的舞蹈》《货币环境边际转紧是制约市场的关键变量》《春节别忘“抢红包”》
——2016年半年度策略《布局“吃饭”行情》(20160615):6月风险点多,风险释放后布局,7、8月“吃饭”行情,边际思维占上风。经济L型不悲观,中报或超预期;政策“蜜月期”,环境相对2Q温和;改革预期(供给侧改革)逐步明朗修复风险偏好;大类资产配置角度A股相对吸引力提升;还有G20(国际经济金融合作或有突破),深港通等重要事件性因素。
——20160626《英国脱欧让“6月布局,7、8月吃饭”更香》、《英国脱欧对A股影响总体偏正面》:我们认为英国脱欧对中国所带来的“利空”主要是情绪和心理上的,短期影响风险偏好,而其带来的“利好”是实实在在、方方面面的,无论是长期资产吸引力的增加、人民币国际地位的相对提升,还是短期央行边际放松对冲、联储加息概率下降;不仅在经济金融方面,还会在国际政治与地缘政治上提升我们的地位,这对于我们中长期经济、金融、贸易的好处是更加深远的。
——20160904《G20后,关注几个风险点》:G20过后,指数向上的时间空间均有限。关注几个可能触发行情向下的风险点:1、监管层面的预期差。维稳窗口过后,监管少了后顾之忧,趋严的态度可能更明确,金融工作会议也可能讨论宏观审慎框架下的三会联合监管构架。2、债市波动和信用风险释放的负面冲击。3、货币政策有边际收紧的可能。4、美国加息的预期波动。5、美国大选的不确定性。
——2017年年度策略《平衡木上的舞蹈》(20161201):节奏上年初要当心、需要立足防守反击。货币环境边际转紧是主要制约因素,需要警惕通胀预期、汇率、海外利率、金融去杠杆四重制约。上半年对经济复苏的乐观预期将逐步消退。之后伴随“十九大”效应增强、宽松预期再起,市场有望重新迎来机会。
——201601204《货币环境边际转紧是制约市场的关键变量》:国内货币环境边际转紧将是未来一段时间制约市场的主要矛盾。1、通胀预期直接约束货币政策。2、特朗普上台后若对中国进行贸易施压,倒逼汇率坚挺,将进一步制约货币政策空间。3、美国利率上行倒逼中国无风险利率抬升。4、金融去杠杆的持续影响。5、当前股市流动性也面临集中解禁的减持压力和企业资金集中回账的窗口期。
——20170122《春节别忘“抢红包”》:春节前后A股或迎来“红包行情”。年初的调整后,投资者情绪也由乐观亢奋转向谨慎。因此,春节前后市场缩量止跌,市场情绪恢复平稳后,短期可能迎来“红包行情”。
展望:短期风险偏好推动下行情仍未结束,但波动会增加,更需注重结构性机会
1. 上周行情继续向上,兴业策略自春节前一周(20160122《春节别忘“抢红包”》)提出 “红包行情”至今,指数已从3100附近一度突破3200。我们“短期风险偏好提升是推动行情的主要矛盾”的判断已被验证。春节后首日,市场也曾被央行调升各项利率所惊扰,而我们在加息周期启动的风雨飘摇中坚定认为“不用过度悲观,趁乱布局”(20160205《加息周期为时尚早,短期无需过度担忧》)。不仅如此,结构上我们春节前开始将国企改革、一带一路引领的“红旗招展”作为首推,至今的收益不需多言,完全把握了“红包行情”中的最强主线,也及时推荐了次新股的投资机会。
2. 短期风险偏好推动下行情仍未结束,但最具操作性的时间窗口正在过去,波动会增加,更需注重结构性机会。短期这波“红包行情”,风险偏好提升是主要动力:业绩真空期叠加两会前政策面预期、缩量止跌后的做多动能以及2月季节效应等对市场情绪均有推动。总量上成交放量、两融回升,结构上各类主题板块异动、次新股板块上涨等均是市场热度提升的验证。短期内,我们认为风险偏好推动下行情仍未结束。但细究这波行情:时间上,我们看好的是春节前后这段风险偏好提升的时间窗口;空间上,我们认为就是一波去年底自3300下跌后的反弹。行情的时间和空间均有限制,因此 “抢红包也要拼手速”(20170202《春节“红包行情”继续》)。随着市场情绪从节前的低迷持续升温,“红包行情”最具操作性的时间窗口正在过去,波动会增加,切忌追涨杀跌,更需注重结构性机会。
3. 中期流动性收紧、无风险利率上行仍是影响市场的主要矛盾。去年底,市场主流观点仍认为影响今年市场趋势的核心矛盾是分子端的改善时,我们已在年度策略《平衡木上的舞蹈》(20161201)中将分母端无风险利率的波动作为分析框架中影响2017年A股行情的核心矛盾,并明确提出“年初货币流动性边际转紧”,对去年底到一季度的市场整体保持谨慎。当前流动性收紧、无风险利率上行已从担忧变为现实,因此,在流动性边际拐点(至少是二阶拐点)出现前,中期我们仍维持较谨慎的判断。
投资策略:短期继续推荐“红旗招展”下的国企改革、一带一路投资机会,以及绩优股
我们2017年年度策略《平衡木上的舞蹈》推荐了红、白、黑三个板块性投资机会。短期重点关注:
● 两会召开在即,建议继续超配“红旗招展”下的一带一路、国企改革等投资主题,届时,环保、农业供给侧改革等也将成为关注热点,短期建议投资者关注。
● 建议投资者关注绩优股的投资机会,绩优股本质上由景气度决定的,景气子行业建议重点关注化工(MDI、粘胶、涤纶、农药、化肥)、交运(集运)、农业(饲料和种子)、轻工(造纸)、通信(光通信),具体组合详见正文(2月8日电话会议推荐).
● 近期较热的周期上中游行业(水泥、工程机械)3-4月逐步进入旺季基本面兑现期,当前行情延续性进入后半段。

国企改革(主要看好地方国企、铁路、军工改革、高负债率国企)
中央经济工作会议提出:混合所有制改革是国企改革的重要突破口,按照完善治理、强化激励、突出主业、提高效率的要求,在电力、石油、天然气、铁路、民航、电信、军工等领域迈出实质性步伐。加快推动国有资本投资、运营公司改革试点。
主要看好军工、铁路改革和高负债率的国企(债转股)
● 地方国企改革:云南国企改革提速,12月底云南白药控股股东白药控股被新华都254亿增资,11月底云南旅游大股东云南世博旅游集团引入华侨城集团进行增资扩股,云南地方混改提速,继续关注混改预期较强的省份和公司。
● 军工:短期南海矛盾加剧推动军工行情,中长期看有望加快武器装备建设,促进军工资产证券化和民参军的改革推动,近期,军工企业混改速度加快,近日中国兵器工业集团印发《中国兵器工业集团公司关于发展混合所有制经济的指导意见(试行)》。
● 铁路改革:推进进度加速,中西部和东部干线的盈利差异将倒逼铁路改革推进。国内大型央企的改革和资产整合大背景下,且铁总近期有人事变动,预期铁路改也将临近。铁路改革方向包括客运价格改革、货运组织改革、铁路资产证券化、铁路土地开发等。
● 高负债率的国企:债转股将给高债务率企业带来提高经营效率的机会,国企相比私企的资产负债率显著更高,债转股将给高负债率的国企带来改革良机。
业绩预告期间关注“绩优”白马股
下周起上市公司年报逐步开始披露,建议关注“绩优”白马股的投资机会,兴业策略在2月8日与十大行业召开电话会议向投资者推荐“绩优金股”的投资机会。绩优股本质上由子行业的上升周期决定的,景气子行业建议重点关注化工(MDI、粘胶、涤纶产业链、农药、化肥)、交运(集运)、农业(饲料和种子)、轻工(造纸)、通信(光通信).


银行股的配置价值
短期金融机构流动性有望改善,央行在公开市场巨额逆回购及对五大商业银行定向降准有助于缓解银行间资金面压力。中长期基本面向好,对绝对收益资金具备吸引力。银行基本面向好,净息差后续预期不再继续下降、不良率在经济基本面的复苏下企稳,且作为防御板块能够吸引打新资金、养老基金等绝对收益资金的配置。因此,我们继续看好银行股在中长期的配置型机会。

主题投资:把握“政策”+“事件”两大核心驱动
“一带一路”和国企改革作为今年我们主推的两大主题,自推荐以来均有不俗的表现,我们在本周也连续召开了两大主题的联合电话会议,为投资者带来后续投资机会分析。主题方面,我们继续推荐受益于新疆基建投资支持政策的“一带一路”主题、案列加速落地的混改主题以及地方国企中近期存在一定催化事件预期的上海国改和云南国改。
● 一带一路:
作为最早重点推荐“一带一路”主题的团队,兴证策略在去年11月发布的年度策略《平衡木上的舞蹈》中提出关注“红白黑”三部曲中“红旗招展下”的“一带一路”板块;12月发布《九万里风鹏正举》,并联合行业召开电话会议再次强调“一带一路”已进入订单驱动的2.0阶段,相关业绩和支持政策持续落地将成为重要催化,其中重点推荐的建筑、机械等板块及个股也获得了明显超额收益。
2016年作为“十三五”开局之年,领导人对“一带一路”的推广进一步加速,我们认为高层的推广力度加大有望开启新一轮对外合作大周期。近期人民币的持续贬值也为参与“一带一路”建设的国内企业带来利润的改善以及竞争力上升。此外,未来特朗普的战略收缩政策有望使中国在亚太地区有更广阔的发挥空间,有助于推进“一带一路”。
近期从我们对相关上市公司的调研了解,2016年“一带一路”海外业务的爆发原因主要有两个方面:1)大部分公司在过去两三年持续增加海外投资规模,主要用于铺销路、建人脉和办事处,产生的利好已于去年开始体现;2)国家支持政策开始落地,尤其是资金方面。国家层面对一带一路的支持政策包括补贴、优惠性税收等,但考虑到了项目进行的安全性,资金支持(贷款)是企业最为看重的。2016年开始,金砖银行、亚投行等开始正式运作,前期多个因资金问题停滞的项目在今年获得贷款后均已正常启动。
新疆自治区主席雪克来提扎克尔同志在近日的新疆工作会议上提出了2017年全区固定资产投资增长50%、完成1.5万亿元的目标,并下发对水利、交通、能源等6大方向的投资任务。我们认为作为“一带一路”战略重心的新疆,作为丝绸之路经济带交通枢纽和商贸物流中心,将日益凸显出强大的区位辐射效应。国家对新疆地区的水利、交通运输等基建的政策支持,将加速“一带一路”宏图的铺设。作为我们今年最看好的一大主题,“一带一路”投资机会有望贯穿全年。今年5月中国将在北京主办“一带一路”国际合作高峰论坛。目前已有20位各国领导人确认参会,这次峰会是继APEC后又一最高规模的主场外交会议,“一带一路”战略或将再次迎来重大突破。建议投资者重点关注神州长城、中国化学、天沃科技、中铁二局、亨通光电等。

● 上海国改
从2013年国企改革启动至今,上海率先推行国企改革方案,改革推进速度、改革方式创新遥遥领先其他省市。同时,在国企资产总量、资产质量、盈利水平等各方面,也都处于全国领先地位。1月18日,上海市国资委正式发布了《关于本市地方国有控股混合所有制企业员工持股首批试点工作实施方案》,此次《员工持股实施方案》主要内容包括:将遴选5-10家国有企业开展首批试点,同时明确试点企业需满足:(1)主业应处于充分竞争行业和领域的竞争类企业(2)非公有资本股东所持股份不低于10%,且公司董事会中有非公有资本股东推荐的董事(3)营收和利润90%以上来源于其所在出资监管机构一级企业的外部市场(4)市属一级企业原则上暂不开展员工持股试点。此次上海市出台员工持股计划规范文件,可以被认为是2017年上海地方国企改革的发令枪。本月召开的一年一度国资国企改革大会,将部署新一轮国资国企深化改革工作,建议投资者重点关注上海国企中存在混改预期较高的:隧道股份、百联股份以及上港集团等。
● 混改:
我们今年重点看好混改主题的原因有两个:1)中央层面国企改革的定调变化。从“积极发展”混改到“有序实施”混改再至“混改是突破口”, 政策层面的变化可以看成高层着手解决国企改革核心问题的决心;2)七大垄断领域混改频频破冰。去年10月开始混改出现明显提速,除了6家集团入选对第一批混改试点名单外,今年又有铁总、兵器集团等提出混改方案。混改方面的超预期突破将修复市场前期对国改进度的一致悲观预期。
在近期与市场交流的过程中,投资者对混改仍存有一定疑虑,认为混改方案和改革执行力上存在一定的预期差。我们认为这个问题主要原因在于:目前的混改均已增量为主,不动存量资产以保护国有资产不被流失;而市场可能更期待的是对存量资产的混改,并利用增量和存量的互补性盘活存量资产,多元化国企的股权结构。但我们认为,2017年是国企混改推进的首年,混改尚处于探索期,国企与民资更多的是对改革方案的摸索与创新。除了看好领导层坚定的改革决心外,更应该关注混改层面值得思量的大突破,比如被誉为国企混改突破新样本的云南白药混改方案和全国首条民资绝对控股的杭绍台铁路。
我们看好2017 年“混改”在电力、铁路、石油、天然气、民航、军工、电信七大行业中的持续性突破,其中建议投资者关注目前混改思路较明确、确定性较高的铁路、民航以及军工领域。具体推荐标的组合详见我们近期的国企改革专题。

● 云南国改
云南国有企业存在股权单一,产业结构不合理的问题。在17家云南省国资委核心企业中,10家为云南省国有独资;国有企业的行业主要集中在建筑工程、能源等。云南省国有企业对当地经济贡献巨大,国有及控股工业企业利润和销售产值占整体比例分别达65%和55%。与此同时,国有企业还承担了很大一部分社会责任。

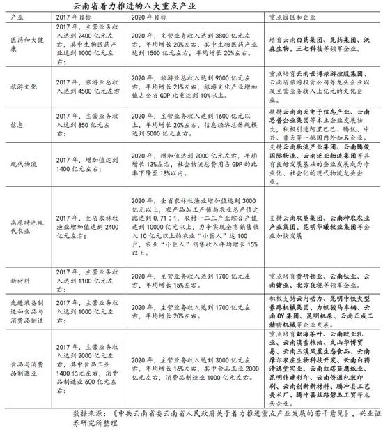
2014年,云南省委原书记白恩,云南省委原副书记仇和等官员在十八大反腐中纷纷落马,他们多以矿产和土地为主要寻租平台,政治生态的破坏给云南省经济社会发展产生很大负面影响。现任云南省书记陈豪2014年入滇,具备发达地区的实践经验,入滇后积极推进云南省发展,确定生物医药和大健康、旅游文化、信息、现代物流、高原特色现代农业、新材料、先进装备制造和食品与消费品制造等8个云南“有优势、有基础、有市场前景,能较快形成经济增长行动力”的重点产业的规划目标。

云南国改板块下建议关注三类投资机会:1)医药大健康、旅游等优势行业引入混改对象,改善体制,做强做大品牌效应;2)资源类企业供给侧改革+国企改革,收购矿产资源,做大资源规模;3)建筑、公用事业、地产集团业务提供证券化率,做大做强PPP业务。
兴业研究每周重点推荐股票池
本周重点池调入中远海控,调出广汇汽车。

本周A股市场回顾


A股资金面跟踪







A股盈利和估值


海外市场跟踪



责任编辑:《每日财讯网》编辑

〖免责申明〗本文仅代表作者个人观点,其图片及内容版权仅归原所有者所有。如对该内容主张权益请来函或邮件告之,本网将迅速采取措施,否则与之相关的纠纷本网不承担任何责任。